返回首页
页面放大
页面缩小
语音播报
指读
大鼠标
通知公告
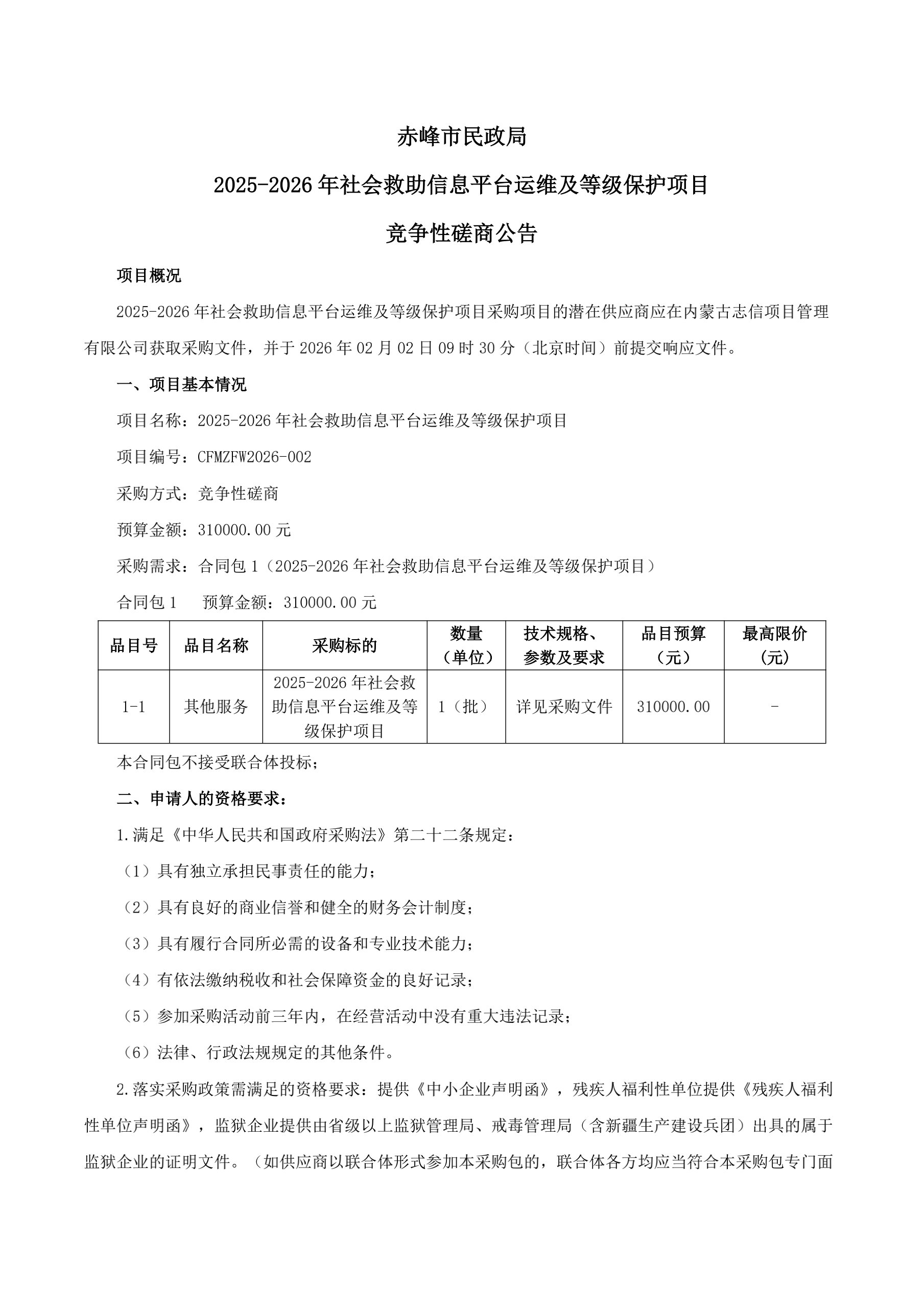
赤峰市民政局 2025-2026 年社会救助信息平台运维及等级保护项目 竞争性磋商公告
发布日期:2026-01-20 10:25
来源:赤峰市民政局
朗读
暂停